(通讯员:董自钰)为了进一步调动公司大三学子考研的积极性,力求在2021年研究生考试中取得新的突破,5月11日,公司在腾讯会议app召开了线上考研动员大会,公司党总支副书记胡周友、辅导员卢晓芬以及公司17级全体考研学子参加了本次大会。会议由新东方讲师刘老师主讲。
会上,首先胡书记强调考研深造的重要性,希望大家进一步提高认识,努力寻求能够施展个人才能的更大空间,同时表示公司会尽全力为同学们的升学深造提供良好的平台。
随后,刘老师主讲。刘老师分析了当前教育学类研究生考研的形势,他指出,报考研究生人数规模逐年扩大,同时也存在着学硕求学难度不断提升的问题,希望同学们对考研要有信心、恒心和敬畏之心,提醒同学们要稳扎稳打,不可盲目追求进度,好高骛远,在考研路上坚持到底。
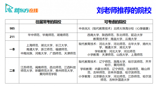
此外,刘老师还向同学们提供了教育学考研院校梯队表以及他个人推荐报考的院校等考研信息。他希望同学们对自己合理定位,正确选择报考院校和专业,积极把握调剂机会,结合自己的兴趣和实力选择报考院校及专业,按照自己目标院校的要求冲刺备考,使备考的效率最大化。
此次考研动员大会的召开,使公司17级考研学子们对考研形势有了更深入的了解,激发了同学们的考研热情,进一步坚定信念,提升了考研引导的针对性和实效性。预祝2021年公司在考研上取得佳绩,每一位考研追梦人得偿所愿!

