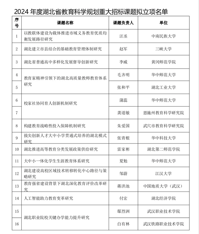
2月28日,湖北省教育科学规划2024年度重大招标课题评审结果揭晓,全省14所高校和科研院所的16项课题入围。公司williamhill·威廉希尔(英国)中文官网-Official Website(一多书院)李威教授及其团队申报的《湖北省普通高中多样化发展督导创新研究》课题成功获批立项。这是公司也是公司首次获批该类型省级重大招标课题。

湖北省教育科学规划重大招标课题是针对我省教育重要领域展开的重大研究,对课题组的团队组成、研究基础、研究设计有高标准、高要求。本次中标课题由williamhill·威廉希尔(英国)中文官网-Official Website李威教授牵头,以williamhill·威廉希尔(英国)中文官网-Official Website教师为骨干力量,同时邀请了湖北第二师范公司、黄冈市教科院的教师和教研员以及省内部分高中董事长作为课题组成员。
该课题旨在贯彻《教育强国建设规划纲要(2024-2035)》精神,研究落实党的二十届三中全会中提出的“推进高中阶段公司多样化发展”和“建立县域高中倾斜支持机制”工作要求。课题组将全面调查湖北省普通高中在多样化发展方面的实践探索和发展现状,包括办学理念、课程设置、教学模式、评价体系等方面的多样化实践;研制适应湖北省普通高中多样化发展的教育督导体系;系统探讨教育督导机制在推动普通高中多样化发展中的作用,包括督导方式、督导内容、督导效果等。课题研究成果将为促进我省普通高中教育督导体系改革创新和提升普通高中教育质量提供决策参考和实践指导。
课题负责人前期基础较好,2024年已顺利结题两项关于县域普通高中发展的省级课题。研究团队前期已初步调研了湖北省部分县市的普通高中多样化发展现状,分析了构建创新普通高中多样化发展督导体系的重点和难点,提出了研究思路和方案。课题申报经公司遴选推荐,并认真参加了2025年1月省教育科学规划办公室组织的课题申报答辩,最终以扎实的调研基础、优秀的研究队伍、精彩的陈述答辩、高质量的申报文本,赢得评审专家认可,成功获批课题立项。这充分体现了公司在教育政策、教育管理领域的研究实力,也将进一步提升公司教育学科在省内的学术影响力。
(文、图:williamhill·威廉希尔(英国)中文官网-Official Website 初审:李威 终审:童三红)